trinityamps.com

Trinity Amps Guitar Amp Forum
It is currently Sat Jan 31, 2026 12:13 am

All times are UTC - 5 hours [ DST ]




Post new topic Reply to topic  [ 27 posts ]  Go to page Previous  1, 2
Author Message
 Post subject: Re: New TC-15 is Born
PostPosted: Sat Oct 15, 2011 8:42 pm 
Offline

Joined: Fri Sep 30, 2011 11:56 pm
Posts: 8
Hey guys! I'm new around here, but I have a tc15 kit on it's way and can't wait to get started on it. Kurtlives, I'm wondering if you still have the reverb schematic handy. That's one mod I'm definitely wanting to implement.

Logan


Top
 Profile  
 
 Post subject: Re: New TC-15 is Born
PostPosted: Sun Oct 16, 2011 7:59 pm 
Offline
Holy Ghost
Holy Ghost
User avatar

Joined: Sun Mar 13, 2005 4:10 pm
Posts: 7519
Location: Canada
I heard kurtlives reverb and can vouch for it as a great sounding design.

_________________
Stephen
Web: www.trinityamps.com. Facebook: facebook.com/trinityamps. Twitter: @trinityamps


Top
 Profile  
 
 Post subject: Re: New TC-15 is Born
PostPosted: Mon Oct 17, 2011 3:33 pm 
Offline
Expert
Expert
User avatar

Joined: Sun Feb 17, 2008 4:47 pm
Posts: 960
Location: Toronto, Canada.
Logan wrote:
Hey guys! I'm new around here, but I have a tc15 kit on it's way and can't wait to get started on it. Kurtlives, I'm wondering if you still have the reverb schematic handy. That's one mod I'm definitely wanting to implement.

Logan

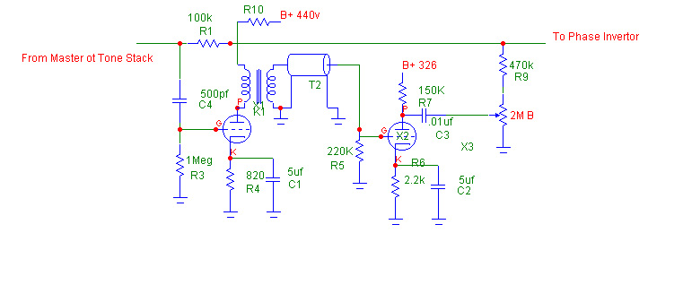
http://www.glaswerks.com/schematics/reverbcir.jpg

680pF for C4
1M (A) pot
Add a 10K grid stopper on the second triode
22nF for C3 or adjust to taste

Forget what the cathode resistors were, both bypass caps were 25mF. I want to say the cathode resistors were 1K each.
Use standard Fender iron (25K:8)

Tank was a medium delay/dwell tank (full size).


Take the B+ from the node supplying V1. The input to the reverb comes from the output of the tonestack (treble lug 3) and the output of the reverb gets mixed back at the input of the PI (100K 10nF node).

_________________
http://pdfelectronics.com


Top
 Profile  
 
 Post subject: Re: New TC-15 is Born
PostPosted: Tue Oct 18, 2011 7:44 pm 
Offline
Holy Ghost
Holy Ghost
User avatar

Joined: Sun Mar 13, 2005 4:10 pm
Posts: 7519
Location: Canada
Attachment:
reverbcir.jpg
reverbcir.jpg [ 58.44 KiB | Viewed 15339 times ]

_________________
Stephen
Web: www.trinityamps.com. Facebook: facebook.com/trinityamps. Twitter: @trinityamps


Top
 Profile  
 
 Post subject: Re: New TC-15 is Born
PostPosted: Tue Oct 18, 2011 8:08 pm 
Offline
Friend
Friend

Joined: Thu Jun 09, 2011 3:26 pm
Posts: 38
Location: Dublin, Ireland
Hi, thanks for the schematic. Just wondering what value R10 should be, 100K?


Top
 Profile  
 
 Post subject: Re: New TC-15 is Born
PostPosted: Tue Oct 18, 2011 8:42 pm 
Offline
Expert
Expert
User avatar

Joined: Sun Feb 17, 2008 4:47 pm
Posts: 960
Location: Toronto, Canada.
Just take the HV from the screen supply.

With the increased current draw from the reverb you need to decrease the screen supply dropping resistor to 10K iirc.

_________________
http://pdfelectronics.com


Top
 Profile  
 
 Post subject: Re: New TC-15 is Born
PostPosted: Sat Oct 22, 2011 12:45 pm 
Offline

Joined: Fri Sep 30, 2011 11:56 pm
Posts: 8
Awesome, thanks for the info!


Top
 Profile  
 
Display posts from previous:  Sort by  
Post new topic Reply to topic  [ 27 posts ]  Go to page Previous  1, 2

All times are UTC - 5 hours [ DST ]


Who is online

Users browsing this forum: No registered users and 31 guests


You cannot post new topics in this forum
You cannot reply to topics in this forum
You cannot edit your posts in this forum
You cannot delete your posts in this forum
You cannot post attachments in this forum

Search for:
Jump to:  
Powered by phpBB® Forum Software © phpBB Group