trinityamps.com

Trinity Amps Guitar Amp Forum
It is currently Sun Apr 05, 2026 12:09 pm

All times are UTC - 5 hours [ DST ]




Post new topic Reply to topic  [ 71 posts ]  Go to page Previous  1, 2, 3, 4  Next
Author Message
 Post subject: Re: Tube down TC15 Build
PostPosted: Sun Apr 06, 2014 12:18 am 
Offline
Friend
Friend

Joined: Thu Oct 25, 2012 8:50 pm
Posts: 46
Location: Enderby BC
I wouldn't go so far to say I had a great deal of trouble but more that I seem to have developed an obsession with getting rid of that little bit of tube rattle. My opinion is you will really enjoy this amp and the versatility you will get from it!

I think that if you put a shelf or baffle if you will to separate the speaker from the tubes you will perhaps at least keep the pressure waves from the speaker from pounding the tubes. It probably won't stop other vibration though. My experience has led me to believe there are too many potential variables to know what's really going to happen till its all together and played! Tubes included.

I looked inside mine and to do it one would have to make the cabinet taller than I did (mine's 19.5" outside height) to allow enough room to clear the tubes etc. and to let some air around the tubes to breath but I am awaiting your results to see if it works as the theory is sound.

Two of my favorite changes I made to mine were using a push/pull pot for the 12AX7 channel volume that controls the boost from the front instead of the switch on the back and adding the VRM.

Haven't tried store bought anti-vibration yet but I'm going to buy one just to try.


Top
 Profile  
 
 Post subject: Re: Tube down TC15 Build
PostPosted: Sun Apr 06, 2014 8:43 am 
Offline
Holy Ghost
Holy Ghost
User avatar

Joined: Sun Mar 13, 2005 4:10 pm
Posts: 7519
Location: Canada
I am looking into another ISO mount and will post when I find something.

_________________
Stephen
Web: www.trinityamps.com. Facebook: facebook.com/trinityamps. Twitter: @trinityamps


Top
 Profile  
 
 Post subject: Re: Tube down TC15 Build
PostPosted: Mon Apr 07, 2014 8:04 am 
Offline
Holy Ghost
Holy Ghost
User avatar

Joined: Sun Mar 13, 2005 4:10 pm
Posts: 7519
Location: Canada
Try this product maybe... http://herbiesaudiolab.net/tube.htm
It seems to duplicate your fingers holding onto a tube, and since this guaranteed, there is nothing to loose really.

Attachment:
image.jpg
image.jpg [ 7.19 KiB | Viewed 37463 times ]

_________________
Stephen
Web: www.trinityamps.com. Facebook: facebook.com/trinityamps. Twitter: @trinityamps


Top
 Profile  
 
 Post subject: Re: Tube down TC15 Build
PostPosted: Mon Apr 07, 2014 6:34 pm 
Offline
Experienced
Experienced
User avatar

Joined: Wed Mar 31, 2010 5:47 pm
Posts: 342
Location: Oceanside, CA
I have no idea it this will help, but the Fender Cyber-Twin had a rattle problem on its preamp tubes when it was first introduced. Their warranty fix (which I think eventually got implemented into production), was a simple piece of foam with two holes that snuggly slipped over both tubes.

Image

_________________
Go Buckeyes!


Top
 Profile  
 
 Post subject: Re: Tube down TC15 Build
PostPosted: Tue Apr 08, 2014 5:40 pm 
Offline
Holy Ghost
Holy Ghost
User avatar

Joined: Sun Mar 13, 2005 4:10 pm
Posts: 7519
Location: Canada
It might provide some improvement, but you really need to hold that tube directly. I ordered a device to try but I don't really have a microphonic amp!

_________________
Stephen
Web: www.trinityamps.com. Facebook: facebook.com/trinityamps. Twitter: @trinityamps


Top
 Profile  
 
 Post subject: Re: Tube down TC15 Build
PostPosted: Tue Apr 08, 2014 10:54 pm 
Offline
Friend
Friend

Joined: Thu Oct 25, 2012 8:50 pm
Posts: 46
Location: Enderby BC
That device looks like something I could build to try! The round bits look like plastic pistons I've seen in air valves or cylinders with O-rings to seal them and then it would just finding a spring to make the loop. Neat idea.

One of the trickiest things is getting the thing to rattle at a point that a person can try to eliminate it by trying things. I made some tone sweeps in Sound Forge to try to run through the amp so I can see if its at certain frequencies and I can eliminate things without trying to strum strings and hang over the back of the amp touching things! This should help narrow down some stuff at least. Could be the wood, the chassis or the speakers any number of things so it'll be interesting to find out.

I've tried NOS Bugle Boys (good tone), RFT (thick tone), some old Rogers I had (Canadian labeled Phillips I believe), JJ's and EHX EF86s all with the same result so I need to find the source to stop it.

I don't lose a lot of sleep over it and I built it so its all my fault if it isn't perfect. Once I figure it out all will be good.


Top
 Profile  
 
 Post subject: Re: Tube down TC15 Build
PostPosted: Wed Jun 18, 2014 12:32 am 
Offline
Friend
Friend

Joined: Thu Oct 25, 2012 8:50 pm
Posts: 46
Location: Enderby BC
Work is in progress on the bench in regards to frequencies. Wandered into a bit of pedal building for a bit so haven't resolved anything yet. Played amp for a bit without EF86 channel at all (pulled tube) but started to miss it after awhile. One I plugged one back in I really noticed rattle back so I am going to put effort back in. I did notice that tube doesn't 'sit firm' in socket and I though that it might be from swapping tubes so much but now it looks like solder may have run down into the socket for one of the pins and won't let me push the tube in square. That and I'm going to try to insulate the socket better from the chassis. I don't really think its the speakers hitting it so much as I switched from speaker to speaker and had similar results. Volume doesn't seem to make a huge difference but certain notes seem to so I have a theory that the combination of my cabinet and the long aluminum chassis may be contributing to the situation.

I'll keep you posted!


Top
 Profile  
 
 Post subject: Re: Tube down TC15 Build
PostPosted: Wed Jun 18, 2014 10:56 pm 
Offline
Holy Ghost
Holy Ghost
User avatar

Joined: Sun Mar 13, 2005 4:10 pm
Posts: 7519
Location: Canada
I could send you a device designed to minimize the microphonics and you could try it. You seem like a good test bed for it.

_________________
Stephen
Web: www.trinityamps.com. Facebook: facebook.com/trinityamps. Twitter: @trinityamps


Top
 Profile  
 
 Post subject: Re: Tube down TC15 Build
PostPosted: Sun Jun 22, 2014 1:50 pm 
Offline
Friend
Friend

Joined: Thu Oct 25, 2012 8:50 pm
Posts: 46
Location: Enderby BC
That would be fantastic! I do seem to have the perfect case scenario of the combo amp/EF86 rattle and, as you can see, I've played with most of the basic ideas that have been floating around out there for years.

Next is to unfortunately start unsoldering and doing mechanical changes which, though its do-able, is starting to get a little more in-depth. Running drills and taps and playing with hardware inside a fully assembled amp chassis introduces a wonderful environment for accidents and new challenges. Great.

I started working on a mechanical isolator similar to the one from the link to BBQ that you sent based on stuff laying around my workbench. It started with a new Belton tube socket, a fender washer, some grommets and some #6 hardware. The theory behind mine is to provide as much mechanical separation from the chassis as feasible and at the same time, by directly mounting the socket to the washer, increasing the overall mass of the socket/tube assembly to make it a little tougher to 'push around'. Hopefully this idea would reduce direct vibration, help soak up some shock from speaker and if luck has it change the effective frequency required to shake the tube. Maybe? I don't know. Some pics of what I've done so far.

I'd be extremely willing to try what you have, Stephen. It may save me from having to start gutting my amp again!

Oh and I fixed my socket in socket issue by heating up an acetylene torch head tip cleaner and sticking it in to the receptacle and pulling it back out as soon as it sunk in. Worked good. Lucky I think. One would have to be careful. Figured I had nothing to lose.


Attachments:
File comment: Socket and washer.
IMG_20140621_183430.jpg
IMG_20140621_183430.jpg [ 112.93 KiB | Viewed 37300 times ]
File comment: Ran a 3/4" reamer through it.
IMG_20140621_183515.jpg
IMG_20140621_183515.jpg [ 104.81 KiB | Viewed 37300 times ]
File comment: Marked for socket mounting.
IMG_20140621_183608.jpg
IMG_20140621_183608.jpg [ 118.65 KiB | Viewed 37300 times ]
File comment: Various hardware.
IMG_20140621_193709.jpg
IMG_20140621_193709.jpg [ 113.23 KiB | Viewed 37300 times ]
File comment: Loosely mounted socket.
IMG_20140621_200926.jpg
IMG_20140621_200926.jpg [ 138.28 KiB | Viewed 37300 times ]
Top
 Profile  
 
 Post subject: Re: Tube down TC15 Build
PostPosted: Thu Jun 26, 2014 10:15 pm 
Offline
Experienced
Experienced

Joined: Sun Dec 11, 2011 2:00 am
Posts: 188
Location: A Land Downunder
Not sure if this is what you are after but here's what I've used for a shock mounted V1 tube socket, though this wasn't on the TC15. A couple of 1/4" grommets from Tube Depot inserted into the socket mounting holes, then mounted the socket, it was simple, cheap and worked great.

https://www.tubedepot.com/products/rubber-grommets

Here's a couple of shots from my build where I used this method.
Image

You can see the shock mounted socket V1 at the left here, the socket is bolted to and floating on the grommets and doesn't touch the chassis.
Image

Snowy


Top
 Profile  
 
 Post subject: Re: Tube down TC15 Build
PostPosted: Fri Jun 27, 2014 10:29 pm 
Offline
Friend
Friend

Joined: Thu Oct 25, 2012 8:50 pm
Posts: 46
Location: Enderby BC
That is a beautiful chassis you have there. Nice bends and fit.

I've already been using soft O-rings for dampening with little improvement and they are softer than grommets but that's a great way to mount a socket for a combo amp V1 spot even if you're not anticipating an issue.

I'm exited to see what Stephen's idea is. I'm going to keep working on a simple mount idea just in case as I can do most of the work on the bench and see what I can assemble from what I have laying around.


Top
 Profile  
 
 Post subject: Re: Tube down TC15 Build
PostPosted: Sat Jun 28, 2014 9:12 pm 
Offline
Holy Ghost
Holy Ghost
User avatar

Joined: Sun Mar 13, 2005 4:10 pm
Posts: 7519
Location: Canada
Let's try the special device. Send me an email and let's test it out.

_________________
Stephen
Web: www.trinityamps.com. Facebook: facebook.com/trinityamps. Twitter: @trinityamps


Top
 Profile  
 
 Post subject: Re: Tube down TC15 Build
PostPosted: Tue Jul 01, 2014 8:28 am 
Offline
Holy Ghost
Holy Ghost
User avatar

Joined: Sun Mar 13, 2005 4:10 pm
Posts: 7519
Location: Canada
Snowy, that's a good idea with the grommets. Here are some more.

This is the device. http://herbiesaudiolab.net/guitar.htm


I saw a video once on reducing microphonics and they punched a bigger hole, then he covered the hole with a sheet of silicon rubber, then mounted the socket on it and then fully wrapped the tube in another sheet. Check these out. I guess it worked for him.

http://youtu.be/BXAvG5zUBKU

http://youtu.be/z7yHtoxkdb8

_________________
Stephen
Web: www.trinityamps.com. Facebook: facebook.com/trinityamps. Twitter: @trinityamps


Top
 Profile  
 
 Post subject: Re: Tube down TC15 Build
PostPosted: Tue Jul 15, 2014 11:28 pm 
Offline
Friend
Friend

Joined: Thu Oct 25, 2012 8:50 pm
Posts: 46
Location: Enderby BC
So I finished the tube socket isolation (very similar to the BBQ tube device) and the finished product turned out good. Didn't cost a dime and definitely would consider using it in a future project.

Unfortunately it didn't stop the rattle I have so I don't want to praise my own success too much. It has helped me narrow it down some and I am convinced that it is pure mechanical vibration transfer and not the speaker air pounding on the tube as I can reproduce the issue at low volumes.

Stephen has sent a device that he had on hand to try which is fantastic so once I try it I'll post my results.


Top
 Profile  
 
 Post subject: Re: Tube down TC15 Build
PostPosted: Sat Jul 19, 2014 7:52 am 
Offline
Holy Ghost
Holy Ghost
User avatar

Joined: Sun Mar 13, 2005 4:10 pm
Posts: 7519
Location: Canada
Any luck with that device?

_________________
Stephen
Web: www.trinityamps.com. Facebook: facebook.com/trinityamps. Twitter: @trinityamps


Top
 Profile  
 
 Post subject: Re: Tube down TC15 Build
PostPosted: Sun Jul 20, 2014 9:11 pm 
Offline
Friend
Friend

Joined: Thu Oct 25, 2012 8:50 pm
Posts: 46
Location: Enderby BC
I did try it. I tried really hard but I still have that darn rattle that just won't go away!

The device is quite simple looking and well constructed but I'm afraid it still tackles the issue at a point that I figure I've already dealt with. I could put my fingers on it and feel it trying to take some of the shake out but I think my amps environment is just too much for the EF86.

I figured that I might throw a head together and convert my combo into a speaker cab but when I went to the Steamco site to buy the stuff I found that they were gone! Crap.

So since this is my go to amp and I still like the idea of having a tonally different channel with some gain I started poking around at the idea of converting the EF86 channel to a 12ax7. I figured that a cascoded 12ax7 setup wouldn't be too hard to do and should still give me some gain. I can always change it back worst case.

Since I don't want to butcher up the amp I'm kind of limited to a volume and tone (I could put a gain knob on the back and set it to my desired spot) but I don't really want a lossy tone knob.

Do you think that a cascoded (or even a parallel 12ax7) would run into the 6 position RC tone assembly like the EF86 did or am I barking up the wrong tree? Its kind of supposed to be the 'drive' channel for me and between my pedals and passive treble/bass mod I've done to my guitars I can live without a TMB tonestack nicely.

I'll save the EF86 stuff for another project once I find another reasonable supplier (hopefully in Canada). Still love the EF86 sound!

Thank you so much for trying to help me out! I appreciate the effort.


Top
 Profile  
 
 Post subject: Re: Tube down TC15 Build
PostPosted: Sun Jul 20, 2014 9:21 pm 
Offline
Holy Ghost
Holy Ghost
User avatar

Joined: Sun Mar 13, 2005 4:10 pm
Posts: 7519
Location: Canada
That's too bad. well,send it back to me then.
Try getting a sheet of thin silicon rubber, wrap it around the tube and clamp it with a hose clamp!

_________________
Stephen
Web: www.trinityamps.com. Facebook: facebook.com/trinityamps. Twitter: @trinityamps


Top
 Profile  
 
 Post subject: Re: Tube down TC15 Build
PostPosted: Sun Jul 20, 2014 9:55 pm 
Offline
Friend
Friend

Joined: Thu Oct 25, 2012 8:50 pm
Posts: 46
Location: Enderby BC
Thanks, Stephen.

I did try a chunk of old silicon mouse pad and a piece of that foam you put on your water wipes around the tube and both made a little but not a lot of difference.

It could be the wood I used for the cabinet and baffle or even the oak I used on the front. Pretty hard to eliminate everything. I could even build it exactly the same again and have no issue. I don't blame the amp itself or anything. Just got a weird one. Still sounds great though.

I'm still going to research the idea of changing out the EF86 with a 12AX7. It might even add a whole new flavour and option to the amp. I know it won't be the same but different doesn't mean bad! Besides, if I wanted a Lightning, I would have built a Lightning.

I've got plenty of tubes to try in a different project as I think the EF86 has its merits. Maybe a nice little head once I find a new supplier for tolex and grillcloth etc.

Do you sell your transformers separately at all just in case?


Top
 Profile  
 
 Post subject: Re: Tube down TC15 Build
PostPosted: Sun Jul 20, 2014 11:49 pm 
Offline
Holy Ghost
Holy Ghost
User avatar

Joined: Sun Mar 13, 2005 4:10 pm
Posts: 7519
Location: Canada
That's too bad. Just send it back then. Not what I had hoped for.
Try wrapping the tube in a thin sheet of silicon rubber and clamp it with a hose clamp then.
We do sell transformers separately. Just email for info, but they are in the GAS Station too.

_________________
Stephen
Web: www.trinityamps.com. Facebook: facebook.com/trinityamps. Twitter: @trinityamps


Top
 Profile  
 
 Post subject: Re: Tube down TC15 Build
PostPosted: Sun Aug 10, 2014 8:44 pm 
Offline
Friend
Friend

Joined: Thu Oct 25, 2012 8:50 pm
Posts: 46
Location: Enderby BC
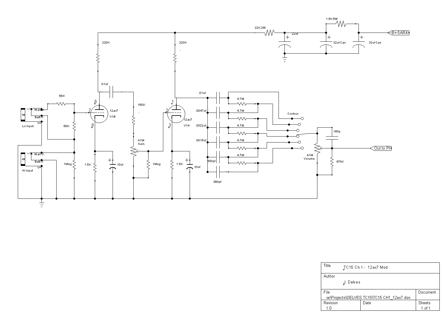
Well I tried a couple more things then I went on holiday. When I came back I went kinda crazy and decided that what I really needed was a gainy crunchy kind of channel to switch to that basically just drove the output tubes into their happy place and after scouring over some schematics I decided to scratch up a channel that could eliminate the EF86.

Some of the stipulations and limitations were:

- I wanted to still have the 6-pos contour control. It serves my purpose with my passive treble/bass mods on my guitars.
- I didn't want to alter the outside front appearance of the amp nor butcher up the layout internally so I could change things back if I wanted to so no more knobs on front.
- I had only one tube spot to deal with so no room for more tubes and definitely too much loss with any kind of normal tone control or stack. Besides, I have Channel 2 for that.
- I didn't want to just duplicate the 2nd channel V1 (or V2 to be correct overall) parallel 12ax7 as I already have that.

I just about used the 'Tude mode schematic from Trinity's tramp (which is still one I'd like to build) but I wanted to have a little more flexibility and was concerned that I might not have enough control for dialling things in. I thought about a cascode setup but I think I was just chasing the EF86 gain idea and I'm not as familiar with setting them up so scratch that for now.

Once I had a basic idea what I wanted to do I went looking for similar amp schematics that might serve my purpose and surprisingly enough I found one that, up to the contour and volume control looked almost identical to what I had scratched on paper. The Vox Night Train has a mode that bypasses the tone stack (called Thick) and has a cascade 12ax7 that drives what I believe is a cathodyne (don't quote me as I may be wrong) PI into 2 EL84's. This style of PI doesn't have as much drive into the output so I figured that running it into the TC15 long tail after the RC contour and volume that was already there would give me some flexibility and control. All's fair right?

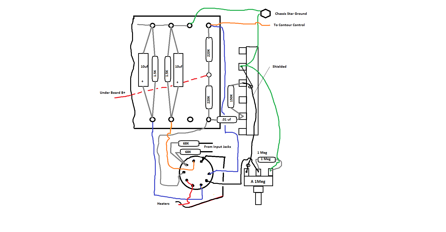
So that's what I did. Between the two halves of the 12ax7 I put a pot which is now a gain control. I probably could have guessed what resistor to put in between but adding the pot was a better idea and I just mounted it on the back of the chassis. This is what I already did for my VRM control and as it is a control that will more likely be set and forget for the most part (like the VRM) it works for me. I added a 6 terminal tagboard beside the turret board as there was room and it made a nice foundation to do the mod without seriously affecting the original design. A couple of holes and some fun wiring (it starts to get crowded but doable) later I have a functioning channel.

There is some room for tuning, filtering and balancing of volume between channels but end result is a single tube gain channel that is full of midrange, has the RC filtering of bass frequencies, controllable gain and plenty of drive to the output. The Cut control can trim some of the highs (I paralleled a second .0022uf cap to give it more slope) I still have a Matchless/Vox (albeit modern Vox) derived amplifier!

I did a schematic (ignore the input jack labelling as that's the only ones that were in my software) and a layout (in MS Paint cuz that's all I had) so you can see what I did. Better than scanning the pile of scrap papers I have all over my bench!

Now that I'm back I can send the device back to Stephen that he lent me as I forgot before I went away. I have to say that Trinity amps has been a great discovery for me and has restimulated my interest in electronics and music gear building! I always thought kits were like cheating but I am totally reformed now and for the experienced builder these products provide a fantastic foundation for modification as they are well planned and have great components.

I now also have a handful of NOS EF86's for new projects. Maybe a low power Clubman or Nighthawk...another day. Need a bass amp first...

Its all about transformers.

Anyways here are my schematics and such so take a look if your interested and see if you see anything I did wrong. Thanks everyone! Have to go unpack now.


Attachments:
TC15 CH1_12ax7 Schem.png
TC15 CH1_12ax7 Schem.png [ 17.6 KiB | Viewed 37005 times ]
TC15 CH1_12ax7 Layout.png
TC15 CH1_12ax7 Layout.png [ 56.27 KiB | Viewed 37005 times ]
Top
 Profile  
 
Display posts from previous:  Sort by  
Post new topic Reply to topic  [ 71 posts ]  Go to page Previous  1, 2, 3, 4  Next

All times are UTC - 5 hours [ DST ]


Who is online

Users browsing this forum: No registered users and 45 guests


You cannot post new topics in this forum
You cannot reply to topics in this forum
You cannot edit your posts in this forum
You cannot delete your posts in this forum
You cannot post attachments in this forum

Search for:
Jump to:  
Powered by phpBB® Forum Software © phpBB Group