trinityamps.com

Trinity Amps Guitar Amp Forum
It is currently Sat Jan 31, 2026 12:43 pm

All times are UTC - 5 hours [ DST ]




Post new topic Reply to topic  [ 4 posts ] 
Author Message
PostPosted: Sun Oct 02, 2011 6:35 pm 
Offline
Friend
Friend

Joined: Thu Jun 09, 2011 3:26 pm
Posts: 38
Location: Dublin, Ireland
Hi,
Just finished my TC15. Looking to add overdrive to channel 2. Has anyone any experience with adding a switchable
extra gain stage using the spare tube socket on the chassis? Or would the cascade mod be a better option? Is there any
problems with switching the B+ on a 3PDT for the cascade mod? Any help would be appreciated!


Top
 Profile  
 
PostPosted: Mon Oct 03, 2011 2:25 pm 
Offline
Friend
Friend

Joined: Thu Jun 09, 2011 3:26 pm
Posts: 38
Location: Dublin, Ireland
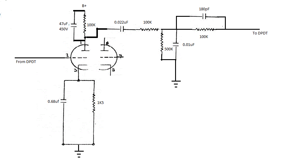
Here's what I'm thinking so far. disconnect the grid of V2 and run to DPDT switch. One side of DPDT straight back to pin2 for stock sound. Other side of DPDT to extra 12ax7 (V8) pin 2. Set up V8 with Rp = 100k paralleled with 47uF 400v cap, Rc = 1.5k
paralleled with 0.68uF cap. Then use a coupling cct to reconnect to V2. See attached schematic. I may be way off the mark, I've a good bit of electronics experience but I'm fairly new to valve circuits so please correct me if I'm wrong! :) (using 12ax7 so as I can use the other half of the valve to boost channel 1)

Output of stage should read to pin 2 V2 via DPDT


Attachments:
Extra gain ch2.gif
Extra gain ch2.gif [ 16.13 KiB | Viewed 6881 times ]
Top
 Profile  
 
PostPosted: Mon Oct 03, 2011 3:44 pm 
Offline
Expert
Expert
User avatar

Joined: Sun Feb 17, 2008 4:47 pm
Posts: 960
Location: Toronto, Canada.
Quick look at that and not sure how it works...
Though bypassing Rp with a 47mF cap will kill all highs if it does work.

Check this out
viewtopic.php?f=1&t=2123
Replace R1:R2 with a 250K-1M (A) pot for a gain control.Then you have a quasi gain channel.

The TC15 breaks up quick though, and there already is 2 channels. I think this is kinda unnecessary. Lots of tones aviable, plus using youe volume control on your guitar + pedals means many many tonal options.

Your not switching the B+, your only switching a portion of it. Though it is a high DC voltage, any decent toggle should handle it. I used a mini Mountain brand one, they run around $4.

EDIT:
Read up on true bypass switching.

Also your circuit will never be stock it looks like. It's just switching in and out a triode. My circuit goes from stock to cascade.

_________________
http://pdfelectronics.com


Top
 Profile  
 
PostPosted: Mon Oct 03, 2011 5:10 pm 
Offline
Friend
Friend

Joined: Thu Jun 09, 2011 3:26 pm
Posts: 38
Location: Dublin, Ireland
Thanks for the feedback, I was thinking I'd use the second triode of the tube to boost channel 1, but having played around with amp a bit longer I don't think it needs it! I'm gonna try the cascade mod and see how that sounds.


Top
 Profile  
 
Display posts from previous:  Sort by  
Post new topic Reply to topic  [ 4 posts ] 

All times are UTC - 5 hours [ DST ]


Who is online

Users browsing this forum: No registered users and 23 guests


You cannot post new topics in this forum
You cannot reply to topics in this forum
You cannot edit your posts in this forum
You cannot delete your posts in this forum
You cannot post attachments in this forum

Search for:
Jump to:  
cron
Powered by phpBB® Forum Software © phpBB Group