trinityamps.com

Trinity Amps Guitar Amp Forum
It is currently Sat Jan 31, 2026 9:54 am

All times are UTC - 5 hours [ DST ]




Post new topic Reply to topic  [ 24 posts ]  Go to page 1, 2  Next
Author Message
PostPosted: Fri Oct 21, 2011 10:15 pm 
Offline
Friend
Friend

Joined: Thu Jun 09, 2011 3:26 pm
Posts: 38
Location: Dublin, Ireland
Hi, I'm going to add reverb to my TC-15. Thanks to Kurtlives for posting the schematic and photos in A New TC-15 Is Born.
I'm in the process of fitting a VRM at the moment, but I think I'll need to supply the reverb with full B+ at all times. I was thinking of using a 10K screen supply dropping resistor after a 1N4007. My question is would it be ok to take the B+ from the Cap can through a 1N4007 suppling the VRM and through a separate 1N4007 into 10K screen resistor onto reverb transformer, or do I need an extra 22uf 450V cap tied to ground to do this?

Quoting Kurtlives:

680pF for C4
1M (A) pot
Add a 10K grid stopper on the second triode
22nF for C3 or adjust to taste

Forget what the cathode resistors were, both bypass caps were 25mF. I want to say the cathode resistors were 1K each.
Use standard Fender iron (25K:8)

Tank was a medium delay/dwell tank (full size).


Take the B+ from the node supplying V1. The input to the reverb comes from the output of the tonestack (treble lug 3) and the output of the reverb gets mixed back at the input of the PI (100K 10nF node).


Attachments:
reverbcir.jpg
reverbcir.jpg [ 58.44 KiB | Viewed 23982 times ]
Top
 Profile  
 
PostPosted: Sat Oct 22, 2011 10:17 am 
Offline
Expert
Expert
User avatar

Joined: Sun Feb 17, 2008 4:47 pm
Posts: 960
Location: Toronto, Canada.
Probably a good idea to supply the reverb with full B+ all the time, I don't see any reason to vary the reverb B+.

So for the reverb B+ should be taken before the VRM. Then use a resistor to drop the voltage and then filter the voltage with a capacitor.

You don't need any diodes.

_________________
http://pdfelectronics.com


Top
 Profile  
 
PostPosted: Sat Oct 22, 2011 2:43 pm 
Offline
Friend
Friend

Joined: Thu Jun 09, 2011 3:26 pm
Posts: 38
Location: Dublin, Ireland
I thought the diodes were necessary to isolate the VRM. Going by the VRM scematic in viewtopic.php?f=12&t=1176.
I've modified it to what I think is right.


Attachments:
VRM_Schematic.jpg
VRM_Schematic.jpg [ 68.01 KiB | Viewed 23963 times ]
Top
 Profile  
 
PostPosted: Sat Oct 22, 2011 3:12 pm 
Offline
Expert
Expert
User avatar

Joined: Sun Feb 17, 2008 4:47 pm
Posts: 960
Location: Toronto, Canada.
Are you scaling the whole amp just not the reverb?

If so wire the VRM stock and take the reverb B+ supply as I mentioned before.

_________________
http://pdfelectronics.com


Top
 Profile  
 
PostPosted: Mon Oct 24, 2011 8:25 pm 
Offline
Friend
Friend

Joined: Thu Jun 09, 2011 3:26 pm
Posts: 38
Location: Dublin, Ireland
Thanks for your help. Parts should be arriving in the next day or 2. Just wondering on the reverb tank, I had the option to go with
input insulated or grounded, same for output. I went with insulated because its easier to modify to grounded than vise versa.
Which do you think would be better?


Top
 Profile  
 
PostPosted: Mon Oct 24, 2011 8:39 pm 
Offline
Expert
Expert
User avatar

Joined: Sun Feb 17, 2008 4:47 pm
Posts: 960
Location: Toronto, Canada.
Insulated is good, easier to implement and change your grounding scheme.

_________________
http://pdfelectronics.com


Top
 Profile  
 
PostPosted: Thu Oct 27, 2011 9:41 pm 
Offline
Friend
Friend

Joined: Thu Jun 09, 2011 3:26 pm
Posts: 38
Location: Dublin, Ireland
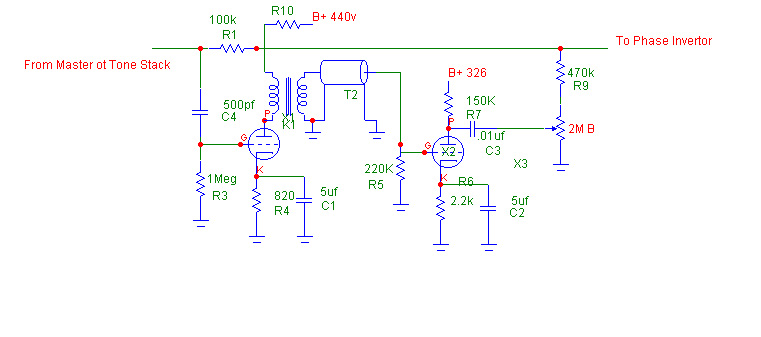
Ok I'm nearly there, space is running out fast! Not sure on the connections between R1 and R9 on the schematic.
I'm assuming there's no connection between R1 and B+, but why does it feed straight back to the phase inverter?
Doesn't that permenantly put 100k bypassing the 220K and tone stack?
Also I'm taking pin 3 of the treble control (which is linked to pin3 of the bass control) to be the tone stack master.
Its 2 a.m. so I'm starting to lose the plot a bit, maybe it'll all make sense in the morning!
Thanks for your help.


Top
 Profile  
 
PostPosted: Thu Oct 27, 2011 11:02 pm 
Offline
Expert
Expert
User avatar

Joined: Sun Feb 17, 2008 4:47 pm
Posts: 960
Location: Toronto, Canada.
TubeFiend wrote:
Ok I'm nearly there, space is running out fast! Not sure on the connections between R1 and R9 on the schematic.
I'm assuming there's no connection between R1 and B+, but why does it feed straight back to the phase inverter?
Doesn't that permenantly put 100k bypassing the 220K and tone stack?
Also I'm taking pin 3 of the treble control (which is linked to pin3 of the bass control) to be the tone stack master.
Its 2 a.m. so I'm starting to lose the plot a bit, maybe it'll all make sense in the morning!
Thanks for your help.

R1 connects to R9 literally as it's shown it's a mixing resistor, to mix the dry signal with the wet signal. It mixes the dry input (start) with the wet output (end).

No connection between R1 and B+, no node there.

Output of the TS is treble wiper (lug 2). You could remove R1 (100K) the mixing resistor and mix across the 220K coming from the TS out but I'm not sure how well that would work and how close it would be to the original TC-15 tone.
You may want to experiment with the mixing resistor....

_________________
http://pdfelectronics.com


Top
 Profile  
 
PostPosted: Fri Oct 28, 2011 5:33 am 
Offline
Friend
Friend

Joined: Thu Jun 09, 2011 3:26 pm
Posts: 38
Location: Dublin, Ireland
So R1 goes in parallel with the 220K on the board
Could I just remove the 220K and replace with
68K?


Top
 Profile  
 
PostPosted: Fri Oct 28, 2011 7:35 am 
Offline
Expert
Expert
User avatar

Joined: Sun Feb 17, 2008 4:47 pm
Posts: 960
Location: Toronto, Canada.
In series actually. The wet part of the reverb circuit is in parallel with R1. That's why I said you could probably mix across that 220K.

_________________
http://pdfelectronics.com


Top
 Profile  
 
PostPosted: Fri Oct 28, 2011 4:10 pm 
Offline
Friend
Friend

Joined: Thu Jun 09, 2011 3:26 pm
Posts: 38
Location: Dublin, Ireland
Finished! The reverb is awesome, not too bright or over the top. I've added some photos. I'm still not 100% on the connections.
Still looks like R1 is in parallel with the 220K on the board. I've taken the input for the reverb from the centre pin of the treble control which connects to one side of the 220k, and the return to the phase inverter to the other side of the 220k. Have I made a mistake here?
Thanks again for all your help!


Attachments:
IMG_0238.JPG
IMG_0238.JPG [ 1.48 MiB | Viewed 23853 times ]
IMG_0239.JPG
IMG_0239.JPG [ 1.85 MiB | Viewed 23853 times ]
Top
 Profile  
 
PostPosted: Fri Oct 28, 2011 5:55 pm 
Offline
Expert
Expert
User avatar

Joined: Sun Feb 17, 2008 4:47 pm
Posts: 960
Location: Toronto, Canada.
Looks correct!

Did you try taking the output from pin 3 like the schem?

_________________
http://pdfelectronics.com


Top
 Profile  
 
PostPosted: Fri Oct 28, 2011 9:55 pm 
Offline
Friend
Friend

Joined: Thu Jun 09, 2011 3:26 pm
Posts: 38
Location: Dublin, Ireland
I've tried taking the feed from pins 2 & 3. There seems to be very little difference. The problem I'm having is with the tone of the amp. It's not the same, sounds a bit restrained. When connected to pin 2 I changed the value of R9 (the original one 220K on the board) to 680K and changed the value of R1(reverb mixer) to 330K. this sounds much closer to the original tone but I still have a drop in gain, sounds a little muffled. I'm wondering is the reverb pulling down the B+? It's 310V now was 350.


Top
 Profile  
 
PostPosted: Sun Oct 30, 2011 2:30 pm 
Offline
Expert
Expert
User avatar

Joined: Sun Feb 17, 2008 4:47 pm
Posts: 960
Location: Toronto, Canada.
Did you change that screen resistor like I suggested?

It's 22K stock. I found I had to change it to 10K to keep the voltages in line.

_________________
http://pdfelectronics.com


Top
 Profile  
 
PostPosted: Sun Oct 30, 2011 5:34 pm 
Offline
Friend
Friend

Joined: Thu Jun 09, 2011 3:26 pm
Posts: 38
Location: Dublin, Ireland
I used a 10K resistor from the capcan and then filtered with a 22uF cap for the reverb supply. Should I still change any of the other resistors?


Top
 Profile  
 
PostPosted: Mon Oct 31, 2011 3:00 pm 
Offline
Expert
Expert
User avatar

Joined: Sun Feb 17, 2008 4:47 pm
Posts: 960
Location: Toronto, Canada.
Ok take input from Treble wiper (2) and make the output the 10nF in PI cap. The PI input cap is at the 100K/220K/10nF node.

Take the reverb B+ from the filter cap second from the right. It has a 22K resistor attached to it, change it to 10K.

_________________
http://pdfelectronics.com


Top
 Profile  
 
PostPosted: Mon Oct 31, 2011 9:57 pm 
Offline
Friend
Friend

Joined: Thu Jun 09, 2011 3:26 pm
Posts: 38
Location: Dublin, Ireland
I have it sorted. When measuring the B+ the last time I must have had a low mains voltage, the mains swings alot where I am.
Since I've taken a separate supply to the VRM for the B+ of the reverb cct, I don't think I need to change any of the screen resistors. I did however change the 220K resistor on the board for a 680K and changed R1 to 330K. this gives me a parallel combination of aprox 220K. I also used shielded cable for almost all the signal wires as I've put the reverb control on the front of the amp and the wires run very close to the transformer. I've added my final schematic below with a photo. Hard to see whats going on in the photo cause there's so little space left! The reverb is amazing, even in cascade mode it sounds sweet, thanks again for all your help :happydance:


Attachments:
IMG_0239.JPG
IMG_0239.JPG [ 1.85 MiB | Viewed 23775 times ]
reverbtc15.jpg
reverbtc15.jpg [ 57.08 KiB | Viewed 23775 times ]
Top
 Profile  
 
PostPosted: Tue Nov 01, 2011 12:54 pm 
Offline
Expert
Expert
User avatar

Joined: Sun Feb 17, 2008 4:47 pm
Posts: 960
Location: Toronto, Canada.
Nice! :D

What's the voltages on your plates of those triodes?
I still think you should be taking the input from the treble wiper but if you think your fine...

O ya and to turn the reverb on and off you can use a SPST switch or footswitch to short the 220K grid leak resistor on the second triode.
To get reverb on Channel 1 (EF86) just jumper the channels.
This will work except when you jumper and use cascade because than the channels are out of phase with the added gain stage.

_________________
http://pdfelectronics.com


Top
 Profile  
 
PostPosted: Fri Nov 18, 2011 7:23 pm 
Offline
Friend
Friend

Joined: Thu Jun 09, 2011 3:26 pm
Posts: 38
Location: Dublin, Ireland
Hi, sorry for the delayed reply. I've been too busy playing to post :D
I've made another change and added a switchable choke. The voltages on the triodes are 246V & 135V in resistor mode and 305V & 166V in choke mode. I moved the input to the wiper and returned the 220k and 100k to stock like you said, the tone controls do work better this way. Also did some tidying up, check the pics and let me know what ye think.


Attachments:
Final overview (1).JPG
Final overview (1).JPG [ 1.72 MiB | Viewed 23696 times ]
Reverb wiring.JPG
Reverb wiring.JPG [ 2.02 MiB | Viewed 23696 times ]
VRM.JPG
VRM.JPG [ 1.85 MiB | Viewed 23696 times ]
Top
 Profile  
 
PostPosted: Fri Nov 18, 2011 7:28 pm 
Offline
Friend
Friend

Joined: Thu Jun 09, 2011 3:26 pm
Posts: 38
Location: Dublin, Ireland
Planning to post some audio soon, if I can get my playing up to scratch! :lol:


Attachments:
Cascade.JPG
Cascade.JPG [ 1.93 MiB | Viewed 23696 times ]
Rear.JPG
Rear.JPG [ 1.23 MiB | Viewed 23696 times ]
TC15.JPG
TC15.JPG [ 1.31 MiB | Viewed 23696 times ]
Top
 Profile  
 
Display posts from previous:  Sort by  
Post new topic Reply to topic  [ 24 posts ]  Go to page 1, 2  Next

All times are UTC - 5 hours [ DST ]


Who is online

Users browsing this forum: No registered users and 15 guests


You cannot post new topics in this forum
You cannot reply to topics in this forum
You cannot edit your posts in this forum
You cannot delete your posts in this forum
You cannot post attachments in this forum

Search for:
Jump to:  
Powered by phpBB® Forum Software © phpBB Group