trinityamps.com

Trinity Amps Guitar Amp Forum
It is currently Sun Dec 14, 2025 5:40 am

All times are UTC - 5 hours [ DST ]




Post new topic Reply to topic  [ 8 posts ] 
Author Message
 Post subject: balanced output
PostPosted: Tue Oct 13, 2020 6:17 am 
Offline

Joined: Tue Oct 13, 2020 6:15 am
Posts: 9
has anyone put a jensen out or otherwise balanced output in these?

I'm planning to add an XLR out. I'm open to suggestions.


Top
 Profile  
 
 Post subject: Re: balanced output
PostPosted: Tue Oct 13, 2020 9:31 am 
Offline
Holy Ghost
Holy Ghost
User avatar

Joined: Sun Mar 13, 2005 4:10 pm
Posts: 7519
Location: Canada
Take a look at the DI kit from DIY RE.

https://www.diyrecordingequipment.com/p ... ferrite-di

_________________
Stephen
Web: www.trinityamps.com. Facebook: facebook.com/trinityamps. Twitter: @trinityamps


Top
 Profile  
 
 Post subject: Re: balanced output
PostPosted: Tue Oct 13, 2020 9:51 am 
Offline

Joined: Tue Oct 13, 2020 6:15 am
Posts: 9
hi Stephen,

I'm talking about putting an xlr mounted on the chassis so that there is still only one thing to plug in, and FOH or the studio can take a feed instead of micing the cabinet.


Top
 Profile  
 
 Post subject: Re: balanced output
PostPosted: Tue Oct 13, 2020 10:43 am 
Offline
Holy Ghost
Holy Ghost
User avatar

Joined: Sun Mar 13, 2005 4:10 pm
Posts: 7519
Location: Canada
The DI will interface with the speaker or preamp. FWIW.

_________________
Stephen
Web: www.trinityamps.com. Facebook: facebook.com/trinityamps. Twitter: @trinityamps


Top
 Profile  
 
 Post subject: Re: balanced output
PostPosted: Sat Dec 05, 2020 10:47 am 
Offline

Joined: Tue Oct 13, 2020 6:15 am
Posts: 9
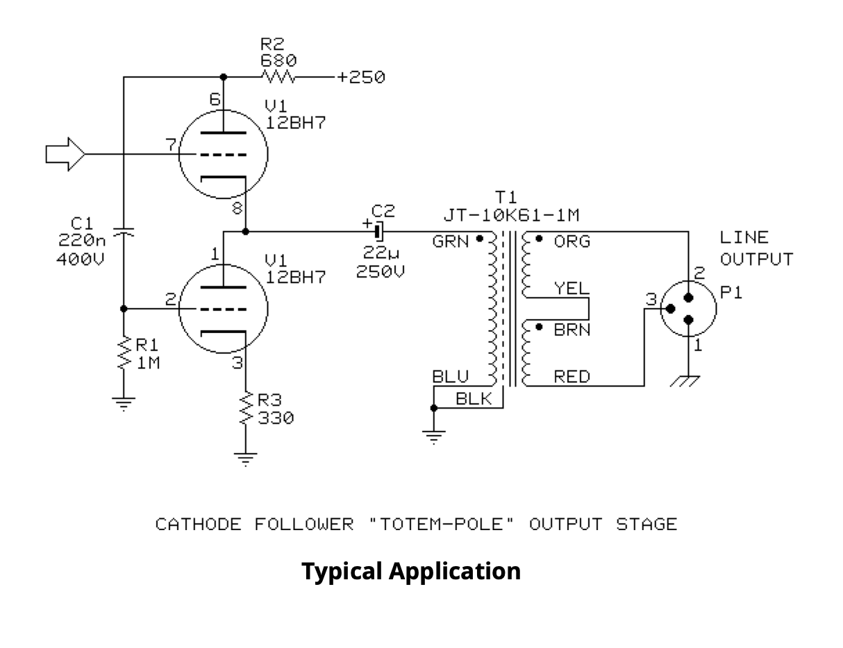
this is what I was thinking:
https://www.jensen-transformers.com/wp- ... k61-1m.pdf

or otherwise building in something so that there is a balanced line out on the back of the chassis.


Attachments:
Screenshot 2020-12-05 at 15.46.37.png
Screenshot 2020-12-05 at 15.46.37.png [ 85.43 KiB | Viewed 20854 times ]
Top
 Profile  
 
 Post subject: Re: balanced output
PostPosted: Sat Dec 05, 2020 5:36 pm 
Offline
Holy Ghost
Holy Ghost
User avatar

Joined: Sun Mar 13, 2005 4:10 pm
Posts: 7519
Location: Canada
Complicated to add two tubes to accomplish this. Should be able to do it passively like this .
You would need to add a voltage divider in front to reduce the signal.

https://nextgenguitars.ca/pages/whats-n ... -included/


Hammond 1140-DB-A

Attachment:
278F7D0C-24F5-42D3-B883-2730D4F9FE3F.jpeg
278F7D0C-24F5-42D3-B883-2730D4F9FE3F.jpeg [ 121.56 KiB | Viewed 20852 times ]

_________________
Stephen
Web: www.trinityamps.com. Facebook: facebook.com/trinityamps. Twitter: @trinityamps


Top
 Profile  
 
 Post subject: Re: balanced output
PostPosted: Sun Dec 06, 2020 6:09 pm 
Offline

Joined: Tue Oct 13, 2020 6:15 am
Posts: 9
I was under the impression that the feed for the jensen could have been obtained from splitting the feed from the existing power tubes. is that not possible?


Top
 Profile  
 
 Post subject: Re: balanced output
PostPosted: Sun Dec 06, 2020 7:19 pm 
Offline
Holy Ghost
Holy Ghost
User avatar

Joined: Sun Mar 13, 2005 4:10 pm
Posts: 7519
Location: Canada
I dont think so. The power tubes need to work into the proper OT impedance. The Jensen would change that.

_________________
Stephen
Web: www.trinityamps.com. Facebook: facebook.com/trinityamps. Twitter: @trinityamps


Top
 Profile  
 
Display posts from previous:  Sort by  
Post new topic Reply to topic  [ 8 posts ] 

All times are UTC - 5 hours [ DST ]


Who is online

Users browsing this forum: No registered users and 29 guests


You cannot post new topics in this forum
You cannot reply to topics in this forum
You cannot edit your posts in this forum
You cannot delete your posts in this forum
You cannot post attachments in this forum

Search for:
Jump to:  
Powered by phpBB® Forum Software © phpBB Group