trinityamps.com

Trinity Amps Guitar Amp Forum
It is currently Sat Feb 07, 2026 12:48 pm

All times are UTC - 5 hours [ DST ]




Post new topic Reply to topic  [ 170 posts ]  Go to page Previous  1 ... 5, 6, 7, 8, 9
Author Message
 Post subject: Re: Plexi Brown Mods
PostPosted: Wed Jul 29, 2015 4:51 am 
Offline
Friend
Friend

Joined: Wed Jul 29, 2015 4:37 am
Posts: 16
Hello,

I'm new to this forum.
I'm modifying my 18w combo that I built years ago. I'm turning it into a plexi style 18w (based on Richard Johnson schematic). Regarding all the mods in these pages, I have a question about the "clean boost switch". Can this switch be installed on the front panel? I mean, is there any advice about how to wire it (twisted wire, shielded wire?) in order to avoid any hum?

thanks,

rgds,

Ed


Top
 Profile  
 
 Post subject: Re: Plexi Brown Mods
PostPosted: Fri Jul 31, 2015 8:22 pm 
Offline
Experienced
Experienced
User avatar

Joined: Wed Aug 26, 2009 11:27 pm
Posts: 273
Location: Ontario
Take look at mapmaker's n5x schematic and layout for front switching. You can do it with or without the charge resistors. no pop or with pop when flicked.


Top
 Profile  
 
 Post subject: Re: Plexi Brown Mods
PostPosted: Sat Aug 01, 2015 6:57 pm 
Offline
Holy Ghost
Holy Ghost
User avatar

Joined: Sun Mar 13, 2005 4:10 pm
Posts: 7519
Location: Canada
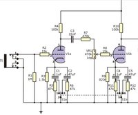
Rhos os the referred to schematic. Let us know how it works for you.

Attachment:
image.jpg
image.jpg [ 190.97 KiB | Viewed 14003 times ]

_________________
Stephen
Web: www.trinityamps.com. Facebook: facebook.com/trinityamps. Twitter: @trinityamps


Top
 Profile  
 
 Post subject: Re: Plexi Brown Mods
PostPosted: Sun Aug 02, 2015 11:38 am 
Offline
Friend
Friend

Joined: Wed Jul 29, 2015 4:37 am
Posts: 16
Hello coco and sazafraz,

thanks for your help. I did put the switch at the rear for a first test. But with the combo version, it's not the best location...
I'll try to wire it for front switching.
As the amp has now two free holes on the face plate (there are two inputs now, high and low), I can put two switches. One is dedicated for the cascade mod, and I wasn't sure if a bright switch should be usefull, the amp has quite enough sparkle already. And if we want more treble, we just turn the treble pot. ;)

I'm amazed about how it sounds. It's LOUD and the cleans are beautifull. It's not as "brownish" as the audio clip posted by Unimind but that's the reason I haven't done all these mods. Just wanted to keep a 70s taste for that amp.

thanks,

rgds,

Ed.


Top
 Profile  
 
 Post subject: Re: Plexi Brown Mods
PostPosted: Sun Aug 02, 2015 12:30 pm 
Offline
Friend
Friend

Joined: Wed Jul 29, 2015 4:37 am
Posts: 16
just a question about the RX5,

the charge resistors are R5 and R6 here?

thanks,


Top
 Profile  
 
 Post subject: Re: Plexi Brown Mods
PostPosted: Sun Aug 02, 2015 10:56 pm 
Offline
Holy Ghost
Holy Ghost
User avatar

Joined: Sun Mar 13, 2005 4:10 pm
Posts: 7519
Location: Canada
ed2222 wrote:
just a question about the RX5,

the charge resistors are R5 and R6 here?

thanks,


Yes

_________________
Stephen
Web: www.trinityamps.com. Facebook: facebook.com/trinityamps. Twitter: @trinityamps


Top
 Profile  
 
 Post subject: Re: Plexi Brown Mods
PostPosted: Mon Aug 03, 2015 2:33 pm 
Offline
Friend
Friend

Joined: Wed Jul 29, 2015 4:37 am
Posts: 16
Hello,

sorry for this noob question but there is something i don't understand in NX5 schematic. :oops:
The boost is actually a cap (.68uF) in parallel with the 2k7 resistor, isn't it?
So, according to the schematic, applied to an on/off switch or two position, if we consider C2 (.68uF), in series with R6 resistor (47K) :

1)right position : R6 is shunt and ground is directly linked to C2. That's the boost position.
2)off position (we don't want the effect of the cap) : R6 will be at the ground, but the cap is still in series. So does it mean that this R6 resistor cancels the effect of the cap by discharging it? it would end with 2 resistors (2k7 and 47k in //, so more or less 2k5)

thanks,

rgds


Top
 Profile  
 
 Post subject: Re: Plexi Brown Mods
PostPosted: Mon Aug 03, 2015 4:34 pm 
Offline
Experienced
Experienced
User avatar

Joined: Wed Aug 26, 2009 11:27 pm
Posts: 273
Location: Ontario
cap's pass ac but block dc

So with the 47k in series with the cap you just have the 2k7 resistor and because the potentional voltage at the cathode of the tube is positive compared to ground the cap gets a positive charge

With the 47k bypassed the cap has a path to ground and can boost the higher frequency . with the nx5 the other cap 47uf will also boost lower frequencys i.e. fat


Top
 Profile  
 
 Post subject: Re: Plexi Brown Mods
PostPosted: Tue Aug 04, 2015 12:09 pm 
Offline
Friend
Friend

Joined: Wed Jul 29, 2015 4:37 am
Posts: 16
Hello,

thanks for these technical informations.
I've found this site that explains this :

http://sound.westhost.com/valves/bias-gain.html

But i don't know if by using Rcathode = 2.7k in // with (0.68uF in series with 47k), i will have the same gain (specially when switch is off) as found on Stephen's schematic/layout...

rgds,


Top
 Profile  
 
 Post subject: Re: Plexi Brown Mods
PostPosted: Wed Aug 05, 2015 4:14 pm 
Offline
Friend
Friend

Joined: Wed Jul 29, 2015 4:37 am
Posts: 16
Hello,

finally done the front wiring for the boost switch and it works fine. And there is no "pop" anymore. :)
I've also made some changes (because I found normal channel too dark and muddy): coupling caps for the first stage : .022uF for bright channel, .01uF for normal channel (but it has still more bass than bright channel), and put 47uF for the cathode bypass cap for normal channel (instead of 220uF before the change). It may not feel brownish like this but cleans are really great (which i'm using most on my amps) and fat.
I wait to test it like this at high volume (this amp is LOUD as hell for a 18W!), maybe I'll have to change some values, but I like it like this.

thanks,

Ed


Top
 Profile  
 
Display posts from previous:  Sort by  
Post new topic Reply to topic  [ 170 posts ]  Go to page Previous  1 ... 5, 6, 7, 8, 9

All times are UTC - 5 hours [ DST ]


Who is online

Users browsing this forum: No registered users and 35 guests


You cannot post new topics in this forum
You cannot reply to topics in this forum
You cannot edit your posts in this forum
You cannot delete your posts in this forum
You cannot post attachments in this forum

Search for:
Jump to:  
Powered by phpBB® Forum Software © phpBB Group