trinityamps.com

Trinity Amps Guitar Amp Forum
It is currently Tue Dec 02, 2025 8:50 pm

All times are UTC - 5 hours [ DST ]




Post new topic Reply to topic  [ 34 posts ]  Go to page 1, 2  Next
Author Message
PostPosted: Sat Mar 07, 2015 6:18 am 
Offline
Friend
Friend

Joined: Thu Apr 17, 2014 3:27 am
Posts: 41
Hi folks!
I read somewhere that there is a mod for 18W called "jason mod" or something ike that wich can increase the amps headroom.
Supposedly it was available at 18w.tt site but seems that the site is closed (forum).
Anyone knows anything aboth this mod?

Thank you


Top
 Profile  
 
PostPosted: Sat Mar 07, 2015 4:27 pm 
Offline
Experienced
Experienced
User avatar

Joined: Tue Mar 25, 2014 3:55 pm
Posts: 214
Location: Central California
It's closed to outsiders but you can still register for the site and get a login id.

Join the site, go to the "downloads" section and under "Mods & Circuit Ideas" you can find the details.


Top
 Profile  
 
PostPosted: Sun Mar 08, 2015 10:56 am 
Offline
Friend
Friend

Joined: Thu Apr 17, 2014 3:27 am
Posts: 41
Did all that but cant do.
Any idea why the hecj it doesnt work?


Top
 Profile  
 
PostPosted: Sun Mar 08, 2015 11:56 am 
Offline
Experienced
Experienced
User avatar

Joined: Wed Aug 26, 2009 11:27 pm
Posts: 273
Location: Ontario
I have the same issue with 18 watt.cxx. I Have to reset my password every time I try to login hence I just gave up on the site

The only suggestion I have is to do the password thing

On another note just created another account and it seems to be working. Might have a no hotmail account like Wattkins sites. :?


Top
 Profile  
 
PostPosted: Sun Mar 08, 2015 3:45 pm 
Offline
Expert
Expert
User avatar

Joined: Sun Feb 17, 2008 4:47 pm
Posts: 960
Location: Toronto, Canada.
Haven't heard of that specific mod but if I had to guess I would be inclined to think it has to deal with the bias of the PI and the "tail" resistor. You can essentially manipulate the headroom (swing) of the PI with one resistor value.

Google PIG mod (Phase inverter gain), tail resistor headroom, etc.

_________________
http://pdfelectronics.com


Top
 Profile  
 
PostPosted: Mon Mar 09, 2015 12:40 pm 
Offline
Holy Ghost
Holy Ghost
User avatar

Joined: Sun Mar 13, 2005 4:10 pm
Posts: 7519
Location: Canada
Lower the PI Tail resistor to get more gain of go the opposit way. Add 10K at a time or put in a 50K trim pot in series with the existing 56K tail resistor. you can also decrease the TMB Volume / Gain pot to 500K from 1M if you havent already done that. Or reduce the Pre amp drive with a small voltage divider just before the next stage (470K /470K ) is also a decent starting point.

_________________
Stephen
Web: www.trinityamps.com. Facebook: facebook.com/trinityamps. Twitter: @trinityamps


Top
 Profile  
 
PostPosted: Mon Mar 09, 2015 11:52 pm 
Offline
Experienced
Experienced
User avatar

Joined: Tue Mar 25, 2014 3:55 pm
Posts: 214
Location: Central California
Here ya go...

https://www.google.com/search?q=jason%27s+pi+mod&espv=2&biw=1360&bih=950&source=lnms&tbm=isch&sa=X&ei=FWr-VPHCH9HmoAStnIDgDw&ved=0CAcQ_AUoAg#tbm=isch&q=jason%27s+pi+mod+18watt


Top
 Profile  
 
PostPosted: Wed Mar 11, 2015 10:38 am 
Offline
Holy Ghost
Holy Ghost
User avatar

Joined: Sun Mar 13, 2005 4:10 pm
Posts: 7519
Location: Canada
For more clean range you can also change the EL84s' grid reference (grid leak) resistors R18, R19 from 470k to 220k.

_________________
Stephen
Web: www.trinityamps.com. Facebook: facebook.com/trinityamps. Twitter: @trinityamps


Top
 Profile  
 
PostPosted: Wed Mar 11, 2015 10:43 am 
Offline
Holy Ghost
Holy Ghost
User avatar

Joined: Sun Mar 13, 2005 4:10 pm
Posts: 7519
Location: Canada
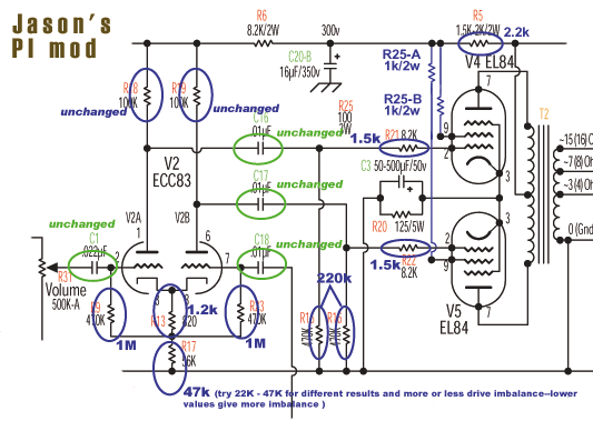
Jason's Phase Inverter Mod

Attachment:
jason_pi_mod.gif
jason_pi_mod.gif [ 30.33 KiB | Viewed 32205 times ]

_________________
Stephen
Web: www.trinityamps.com. Facebook: facebook.com/trinityamps. Twitter: @trinityamps


Top
 Profile  
 
PostPosted: Sat Mar 14, 2015 3:57 am 
Offline
Friend
Friend

Joined: Thu Apr 17, 2014 3:27 am
Posts: 41
Thanx people!
Ive talked to a friend of mine and he also said that changing the V1 tube from 12AX7 to 12AY7 woule help also.
Also said that 5751 tubes would do the trick in having more headroom.
Anyone tried it?
IM not shure it this is a safe thing to do....


Top
 Profile  
 
PostPosted: Sat Mar 14, 2015 4:06 am 
Offline
Friend
Friend

Joined: Thu Apr 17, 2014 3:27 am
Posts: 41
sazafraz wrote:
I have the same issue with 18 watt.cxx. I Have to reset my password every time I try to login hence I just gave up on the site

The only suggestion I have is to do the password thing

On another note just created another account and it seems to be working. Might have a no hotmail account like Wattkins sites. :?



No luck.
Every time I go to the forum there is a message saying "This board has no forums"
:?:


Top
 Profile  
 
PostPosted: Sun Mar 15, 2015 10:38 am 
Offline
Experienced
Experienced
User avatar

Joined: Tue Mar 25, 2014 3:55 pm
Posts: 214
Location: Central California
Mario wrote:
sazafraz wrote:
I have the same issue with 18 watt.cxx. I Have to reset my password every time I try to login hence I just gave up on the site

The only suggestion I have is to do the password thing

On another note just created another account and it seems to be working. Might have a no hotmail account like Wattkins sites. :?



No luck.
Every time I go to the forum there is a message saying "This board has no forums"
:?:


Clear your browser cookies.

go to 18watt.com.

below the "Log In" button on the left there is a "create new account link" - click on that.

you can't use the "free email" providers. you need an established obviously paid-for email address. Like mine is sbcglobal.net or att.net.

wait for a confirmation email. it might take a bit.

if you can't get in still, send me your username and I will post there that you are trying to get membership and it won't work. But, that picture coco linked is the same one you will find on the site.


Top
 Profile  
 
PostPosted: Sun Mar 15, 2015 10:43 am 
Offline
Experienced
Experienced
User avatar

Joined: Tue Mar 25, 2014 3:55 pm
Posts: 214
Location: Central California
Mario wrote:
Thanx people!
Ive talked to a friend of mine and he also said that changing the V1 tube from 12AX7 to 12AY7 woule help also.
Also said that 5751 tubes would do the trick in having more headroom.
Anyone tried it?
IM not shure it this is a safe thing to do....


No problem... sub away. You may not like the 5751 though. I really like how JAN Phillips 12AY7's sound in my 18-watt. Currently I have a JJ 12AX7 in the preamp slot and a JAN Phillips 12AY7 in the PI. That tube makes a great PI tube in any amp, IMO.


Top
 Profile  
 
PostPosted: Mon Mar 16, 2015 1:51 pm 
Offline
Friend
Friend

Joined: Thu Apr 17, 2014 3:27 am
Posts: 41
DTP, wich tube configurations are you currently using and wich have you tried so far?
Thanx


Top
 Profile  
 
PostPosted: Mon Mar 16, 2015 2:59 pm 
Offline
Experienced
Experienced
User avatar

Joined: Tue Mar 25, 2014 3:55 pm
Posts: 214
Location: Central California
For starters, I don't have the Trinity 18-watter. I built mine based off the Lite IIb circuit but I added a tube rectifier and Trinity's VVR kit scaling the PI and power amp only, but the basic topology is similar.

Currently I am running a JJ 12AX7 in the preamp and a JAN Phillips 12AX7WA in the phase-inverter. I thought it was the 12AY7 like I said before, but I mis-remembered I guess. The JAN Phillips 12AX7WA is a medium/long plate 12AX7 and I have one of those in the PI position in both my 18-watt and my homebuilt Fender AB763 normal channel amp. I really like medium to long plates in the PI. I also have a long-plate 12AX7 in my Trinity TC15 phase-inverter.

I've tried 12AT7 and 12AY7 in the 18-watter and while it was "cleaner" it was not anywhere near "clean" at higher volume. It cleans-up somewhat with the guitar knob at the sacrifice of overall volume but frankly this amp is not known for stellar clean tones. Most of the distortion is created in the phase inverter and the power amp so messing with the preamp tube only goes so far. That's why the Jason mods focus on the phase inverter and power amp resistor values.

If I want clean I use my Trinity TC15 or my Fender clone.


Top
 Profile  
 
PostPosted: Mon Mar 16, 2015 3:55 pm 
Offline
Friend
Friend

Joined: Thu Apr 17, 2014 3:27 am
Posts: 41
Seems to me the more I dig into the amps the more TRIWATT seems like the answer to most of my sound demands....


Top
 Profile  
 
PostPosted: Mon Mar 16, 2015 6:44 pm 
Offline
Experienced
Experienced
User avatar

Joined: Tue Mar 25, 2014 3:55 pm
Posts: 214
Location: Central California
I think the Triwatt would be an awesome choice if you are after both "truly clean" and "down-n-dirty" in one channel-switching package.


Top
 Profile  
 
PostPosted: Wed Mar 18, 2015 11:18 am 
Offline
Holy Ghost
Holy Ghost
User avatar

Joined: Sun Mar 13, 2005 4:10 pm
Posts: 7519
Location: Canada
Mario wrote:
Seems to me the more I dig into the amps the more TRIWATT seems like the answer to most of my sound demands....


Great Pedal Platform too!

_________________
Stephen
Web: www.trinityamps.com. Facebook: facebook.com/trinityamps. Twitter: @trinityamps


Top
 Profile  
 
PostPosted: Wed Mar 18, 2015 1:16 pm 
Offline
Friend
Friend

Joined: Thu Apr 17, 2014 3:27 am
Posts: 41
Yeah, so I hear and suposedly 18W isnt so much friendly to pedals...


Top
 Profile  
 
PostPosted: Sat Apr 11, 2015 6:34 pm 
Offline
Novice
Novice
User avatar

Joined: Tue Apr 05, 2011 7:53 pm
Posts: 68
Location: CHCH NZ
Mario wrote:
Yeah, so I hear and suposedly 18W isnt so much friendly to pedals...

Dude I would disagree. I use my 18w v6 plexi with overdrives a lot now, a madbean sparkplug which is like a barber ltd/direct, and a klon(e) are my favorites, but a ts9 clone rips as well. The 6V6 option is nice and warm sounding when cleanish so that's what I use a lot now.

As for headroom, have you tried different speakers? I know a greenback sounds compressed compared to the speaker I use which is a scumback H75 which is much cleaner sounding. Perhaps you could try some different speakers.

_________________
Corey


Top
 Profile  
 
Display posts from previous:  Sort by  
Post new topic Reply to topic  [ 34 posts ]  Go to page 1, 2  Next

All times are UTC - 5 hours [ DST ]


Who is online

Users browsing this forum: No registered users and 24 guests


You cannot post new topics in this forum
You cannot reply to topics in this forum
You cannot edit your posts in this forum
You cannot delete your posts in this forum
You cannot post attachments in this forum

Search for:
Jump to:  
Powered by phpBB® Forum Software © phpBB Group