Some people have liked the sound of my amp (
http://www.unimind.us/TrinityPlexi2.mp3) and asked how they can get their amp to sound like mine so I decided to make a Plexi Brown schematic showing what values to change to get the "Brown" sound. (If, like me, that is what you are after.

)
Stephen if this sort of thing is inappropriate or not permitted then I apologize and please delete this post.
DISCLAIMER: USE AT YOUR OWN RISK. THIS INFORMATION IS PROVIDED WITHOUT WARRENTY OF ANY KIND. THE AUTHOR AND TRINITY AMPS EXPRESSLY DISCLAIM ALL LIABILLTY FOR INJURY OR PROPERTY DAMAGE RESULTING FROM THIS INFORMATION!Thought I would protect myself and Stephen just in case.
My goal was to take the 1959 Plexi schematic (
http://www.unimind.us/images/1959_Plexi_Schematic.jpg) and apply it to an 18 watt amp. Trinity Amps 18 watt Plexi schematic was pretty close already so only minor changes were needed. And then I would throw a little "Brown" tweaks in there for good measure.
Some of these changes are similar to the sIII version so you may want to start with those changes first and see if you like them.
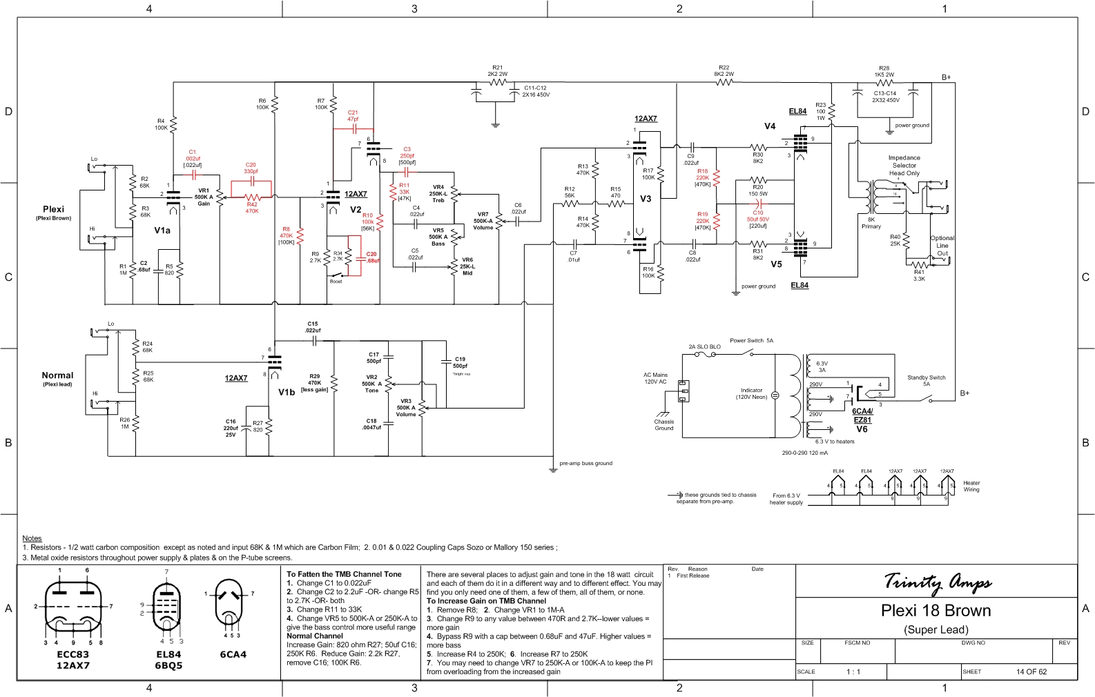
viewtopic.php?f=12&t=689Here is the Plexi Brown schematic I put together.
(Edit: Removed link. Please see coco's final version later in this thread.)Experts.. Please chime in and correct me on any of this information.
Starting with C1 - V1a coupling cap. Lowering the value to .0022uF reduces the bass going to the next stage.
Added the V1a mix resistor (or V2a grid stopper) R42 (470K) which reduces gain to V2a.
The mix resistor bypass capacitor C20 will allow certain frequencies to pass. The 1959 value is 500pF(mica). The "Brown" value is 330pF(mica) (less bass).
Changed R8 to 470K. This the normal channel mix resistor in the 1959 circuit and acts as a grid leak to V2a. Also reduces gain to V2a.
Added C21 - V2a cathode bypass capacitor. .68uF reduces the bass and increases gain in V2a.
Increased V2b cathode resistor to 100K reduces gain.
Changed R11 tone stack slope resistor to 33k. Shifts the tone stack frequencies to upper mids.
Changed treble capacitor to 250pF. Another "Brown" value. Increases treble frequencies (or in reality, lowers the bass frequencies).
Check the value of R15. The Plexi value is 470R if you do not have the Plexi version you will need to change this. Lowering this value increases gain in the phase inverter.
Changed C10 - V4/V5 cathode bypass capacitor to 50uF 50V. This lowers the bass in the power tubes.
R18 and R19 - V4/V5 grid leaks. I lowered these to 220k because with fixed bias (which I am using) the maximum value is 330K for EL84s. I chose the 220K because it matched the 1959 circuit. Lower values I believe increase gain. It may shorten the life of the EL84s. Need the experts to chime in on this one.
R30 and R31 - V4/V5 grid stoppers. Again the 1959 circuit has 5.6K there which should increase gain. It may shorten the life of the EL84s. Need the experts for this one as well.
One more tweak that I am thinking of doing is to reduce R9 - V2a cathode resistor and R34 - boost resistor to 1.8K. This will then be 900R when the boost switch is on which closely matches the 1959 circuit value of 820R-1K. This will increase the gain of V2a slightly more.
You may want to add the "Bright Cap" to VR1 volume pot. The 1959 circuit has 500pF for the value. This will allow certain frequencies to pass as the volume pot is reduced. I left it out as most people do because when you have the volume at 10 it does nothing.
So there you have it. The 18 watt Plexi Brown mods. That should get you pretty close to the "Brown" sound. The rest is the guitar, the player, the speakers, the mic, the recording console, the engineer etc. etc. etc.
I hope this is of value to some of you and again all you experts please correct any of this information as I am definitely not an expert. I have only been learning this stuff over the last 8-12 months and have only built one amp.
-Les