trinityamps.com

Trinity Amps Guitar Amp Forum
It is currently Mon Jan 19, 2026 5:47 pm

All times are UTC - 5 hours [ DST ]




Post new topic Reply to topic  [ 13 posts ] 
Author Message
PostPosted: Tue Apr 18, 2017 9:53 pm 
Offline
Friend
Friend

Joined: Thu May 21, 2015 9:25 pm
Posts: 10
Hello forum,

First post, but long-time lurker...

I was wondering if anyone else here has implemented a Resonance Control on their 18 Watter. I've completely rebuilt my 18W amp (started as RetroKing's clone of a Watkins Dominator), it is most similar to the Trinity Plexi Mk II now, but with a NFB and presence control. It's in a 2x12 combo cab with Celestion Heritage Greenbacks (16-Ohm each) in parallel on 8-Ohm tap. To my ears, the Greenbacks have the best mid distortion tone, but in an open-back combo, lack deep lows. Rather than turn the pre-amp distortion to mush with larger coupling caps, or bypass caps, I choose to goose the bass up with a resonance control, since I already implemented a presence control with the NFB fed into the second input of the phase inverter. The result is impressive! I'm playing mostly at low to moderate volumes, using mostly preamp distortion, but the bass is added (through frequency selective reduction of negative feedback) to the PI and power amp stages, so it keeps the distortion tight at those volumes. It really helps with clean tones, especially with a Stratocaster. I can even get good Allman Brothers-esque tones with my Sheraton at mid gain settings.

If anyone is interested, I can post a schematic of my implementation, but it appears to be pretty standard as far as resonance controls go, with a 22nF cap paralleled by a 1MA pot as a variable resistor/damper to the resonance. I'm using a 47k feedback resistor and a 10nF coupling cap to the second PI input. I'm also using a pull-pot to allow disconnect of the NFB if I do choose.

Anyway, cheers to all you 18-Watters!


Top
 Profile  
 
PostPosted: Tue Apr 18, 2017 10:55 pm 
Offline
Holy Ghost
Holy Ghost
User avatar

Joined: Sun Mar 13, 2005 4:10 pm
Posts: 7519
Location: Canada
it would be very interesting to see your work. we have not tried that circuit!

_________________
Stephen
Web: www.trinityamps.com. Facebook: facebook.com/trinityamps. Twitter: @trinityamps


Top
 Profile  
 
PostPosted: Wed Apr 19, 2017 5:21 pm 
Offline
Friend
Friend

Joined: Thu May 21, 2015 9:25 pm
Posts: 10
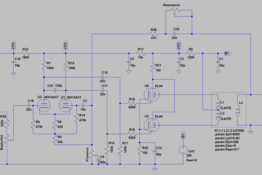
Here is the schematic (comes from LTSPice, where I simulate the amp). When I get some time, I will post the modeled frequency response with various settings of the resonance control.

FYI, if anyone is interested in the PSpice schematic (LTSpice, in particular), I can make that available.

Attachment:
resonance.PNG
resonance.PNG [ 82.81 KiB | Viewed 17055 times ]


Top
 Profile  
 
PostPosted: Wed Apr 19, 2017 10:50 pm 
Offline
Friend
Friend

Joined: Thu May 21, 2015 9:25 pm
Posts: 10
And here is the simulation results sweeping the resonance control. The upper green trace is without negative feedback. The other family of curves is the sweep of the resonance pot from 0 to 100%. For this simulation, I used a 250k audio taper pot for the resonance, and presence set to 50% (5k linear pot). The output being plotted is the simulated sound-pressure level of the speaker+cab model.

Note that the NFB does reduce the total gain significantly, but the bass response can be flattened all the way down to about 82Hz (low E) with the resonance control. The amp is still extremely loud with the NFB loop.

Attachment:
Resonance_sweep.PNG
Resonance_sweep.PNG [ 76.14 KiB | Viewed 17051 times ]


Top
 Profile  
 
PostPosted: Thu Apr 20, 2017 7:07 am 
Offline
Friend
Friend

Joined: Thu May 21, 2015 9:25 pm
Posts: 10
So an easy place to implement this is the second speaker jack (assuming your chassis has two).


Top
 Profile  
 
PostPosted: Thu Apr 20, 2017 9:24 am 
Offline
Holy Ghost
Holy Ghost
User avatar

Joined: Sun Mar 13, 2005 4:10 pm
Posts: 7519
Location: Canada
Very nice. I assume the spike at 80 hz is when the resonance pot is minimized? I see how the top and bottom ends are trimmed with feedback.
Can you do a sweep of NO resonance but sweep the presence?
Would it be possible to model the entire amp? it would be interesting to see how this comapres to a VRM (B+) voltage control.
Great stuff!!

_________________
Stephen
Web: www.trinityamps.com. Facebook: facebook.com/trinityamps. Twitter: @trinityamps


Top
 Profile  
 
PostPosted: Thu Apr 20, 2017 3:50 pm 
Offline
Friend
Friend

Joined: Thu May 21, 2015 9:25 pm
Posts: 10
Yes, the spike at 80Hz is when the Resonance is cranked up all the way (pot is at maximum resistance).

I have the entire amp modeled. I even have the guitar pickups and cable capacitance modelled, as well as the speakers and cabinet. What I have shown doesn't include the guitar pickups and cable, but does include the speaker and cabinet. The plots are showing the sound-pressure level of the speaker output, which corresponds more accurately to what you would measure with a microphone on the cab.

I ran the simulation, sweeping the presence control from 0 to 10 in steps of 1, with both the resonance control at 70% and 0%. Attached are the frequency response plots.

Attachment:
Presence_Sweep_Resonance_7.PNG
Presence_Sweep_Resonance_7.PNG [ 181.84 KiB | Viewed 17038 times ]

Attachment:
Presence_Sweep_Resonance_0.PNG
Presence_Sweep_Resonance_0.PNG [ 193.16 KiB | Viewed 17038 times ]


Last edited by Dariustdog on Thu Apr 20, 2017 8:55 pm, edited 1 time in total.

Top
 Profile  
 
PostPosted: Thu Apr 20, 2017 8:54 pm 
Offline
Friend
Friend

Joined: Thu May 21, 2015 9:25 pm
Posts: 10
Ugh... So I think I need to correct myself on the theory of whats going on here... The resonant frequency of the output transformer inductance and capacitance in the resonance control is way to high to product the hump seen at 80 Hz (and infact, I believe it would produce a null in the frequency response as the negative feedback would peak at this frequency). It's on the order of 15kHz and pretty much irrelevant. I'm now thinking that the hump seen is just a result of the combination of the amp's frequency response and the frequency response of the feedback loop. I modeled the feedback loop in LTSpice from the transformer looking back into the resonance control, presence control, input stage of the PI and speaker/cab. I believe the resonance control and presence control can be simplified by looking at them as a combination of a high-pass filter (resonance control) and low-pass filter (presence control). The result is basically a band-pass filter for negative feedback, meaning that the feedback is mostly applied in the mid-range and hence the most gain reduction and stabilization in the mid-range. The resonance control adjusts the roll-off of the high-pass filter, while the presence control adjusts the roll-off of the low-pass filter. The more the NFB is reduced by the controls, the more the gain is increased.

The capacitors in both the resonance control and presence control affect the corner frequency of the control. A larger cap in the resonance control will lower the corner frequency, and limits the increase in bass (via decrease in low frequency negative feedback) to lower frequencies. Too large a cap, and it basically has no effect. The trick it to place the corner frequency in right location to allow control of the right amount of bass. The corner frequency is given by 1/(2*pi*RC) where C is the 22nF in the resonance control and R is the sum of the feedback resistor and presence pot. With a 47k feedback resistor and 5K presence pot, the corner frequency is about 153Hz, so the resonance control only affects frequencies below 153Hz (pretty good). To make the control more subtle and only affect the lower frequencies, this can be increased a little. Decreasing this cap value will make the control more pronounced, creeping up into the low mid-range.

A smaller cap in the presence control shifts the range of frequencies boosted by the control higher. I like the 100nF cap as it produces a nice usable range of boost to the upper frequencies, but it does overlap with the treble control a bit. That's good, in a way, because you can really tailor the high-frequency response by playing with slightly reducing the treble, but increasing the presence. But the 100nF cap could easily be reduced a bit (say 47nF) and shift the presence control to only affect higher frequencies, a bit more independent of the treble control.

Tailor your cap values to your taste!


Top
 Profile  
 
PostPosted: Thu Apr 20, 2017 10:22 pm 
Offline
Holy Ghost
Holy Ghost
User avatar

Joined: Sun Mar 13, 2005 4:10 pm
Posts: 7519
Location: Canada
Very interesting. Excellent work. If there was no resonance control, what would the frequency response curves look like for the presence control.

_________________
Stephen
Web: www.trinityamps.com. Facebook: facebook.com/trinityamps. Twitter: @trinityamps


Top
 Profile  
 
PostPosted: Thu Apr 20, 2017 10:28 pm 
Offline
Friend
Friend

Joined: Thu May 21, 2015 9:25 pm
Posts: 10
When the resonance control is turned all the way down, the pot basically shorts the capacitor, and essentially, the control is removed. So in the post earlier, where the control is set to 0, the effect of the presence alone is shown. Does that make sense?


Top
 Profile  
 
PostPosted: Fri Apr 21, 2017 11:27 am 
Offline
Holy Ghost
Holy Ghost
User avatar

Joined: Sun Mar 13, 2005 4:10 pm
Posts: 7519
Location: Canada
Makes sense, just didnt think it would drop the output by 12-16 db. Seems like a lot?

_________________
Stephen
Web: www.trinityamps.com. Facebook: facebook.com/trinityamps. Twitter: @trinityamps


Top
 Profile  
 
PostPosted: Fri Apr 21, 2017 11:38 am 
Offline
Friend
Friend

Joined: Thu May 21, 2015 9:25 pm
Posts: 10
Yeah, so the 47k feedback resistor determines the amount of gain reduction. I've seen Marshall use 100k in other designs, and it cuts that drop in about half. The amount of cut from the NFB also determines the amount of control the presence and resonance have. On my amp, the NFB gain reduction actually works quite nicely. The volume controls are much more useful at the lower ranges and the amp still gets loud as heck! The big reduction is in the amount of power-tube distortion available. For my 18W amp, I don't use a lot of EL84 distortion. I'm not sure I really like the sound of EL84 distortion, and the pre-amp distortion is very nice sounding. There are also trade-offs in the design to consider. The typical 18W design doesn't use a lot of gain in the PI stage as the EL84's don't need the drive that big tubes like EL34's and 6550's need. That can easily be adjust to compensate for the NFB loop. There is plenty more gain available in the PI stage.

Since I have the ability to accurately simulate changes and get graphical results, just let me know if you would like to see what the frequency response would look like with less NFB and more PI gain. Easy!


Top
 Profile  
 
PostPosted: Fri Apr 21, 2017 5:10 pm 
Offline
Holy Ghost
Holy Ghost
User avatar

Joined: Sun Mar 13, 2005 4:10 pm
Posts: 7519
Location: Canada
Awesome. Very cool is what you've done!!

_________________
Stephen
Web: www.trinityamps.com. Facebook: facebook.com/trinityamps. Twitter: @trinityamps


Top
 Profile  
 
Display posts from previous:  Sort by  
Post new topic Reply to topic  [ 13 posts ] 

All times are UTC - 5 hours [ DST ]


Who is online

Users browsing this forum: No registered users and 33 guests


You cannot post new topics in this forum
You cannot reply to topics in this forum
You cannot edit your posts in this forum
You cannot delete your posts in this forum
You cannot post attachments in this forum

Search for:
Jump to:  
cron
Powered by phpBB® Forum Software © phpBB Group