Hello everyone! Built the 18W TMB some years ago! Love it!
I pretty much use the normal channel though.
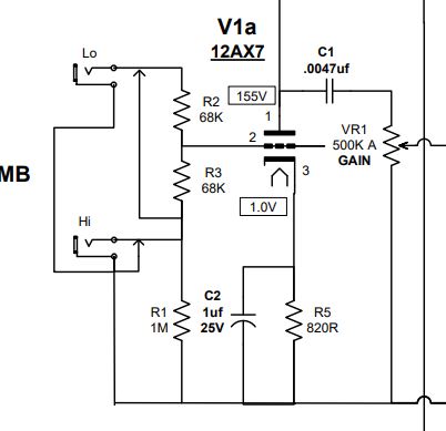
The TMB channel voicing has to much bass for my taste. Even with bass control in 0.
I wish I could have in the TMB channel the same voicing of the normal channel but with the gain of the TMB I have now.
Anyone can recommend a change to decrease that bass and voice it more like the normal channel but maintaing more or less the gain?
Thought about changing the tone stack bass cap but then I thought it probably wont change much.
Perhaps I should change cathode bypass capacitor?
Weird thing is that the normal and TMB channel have the same cathode resistor & cap in the first stage..
Thanks!!
